
La solución del sistema de distribución de energía hospitalaria de Zhegui Electric combina la clasificación de carga del hospital, el sistema de suministro de energía, el sistema de suministro de energía de emergencia, el sistema de iluminación y lugares médicos especiales para los requisitos de calidad de energía para proporcionar una completa, alta confiabilidad y alta seguridad para el sistema de distribución de energía del hospital. Soluciones de sistemas de distribución de energía.
Lugar de instrumentos de precisión hospitalarios.
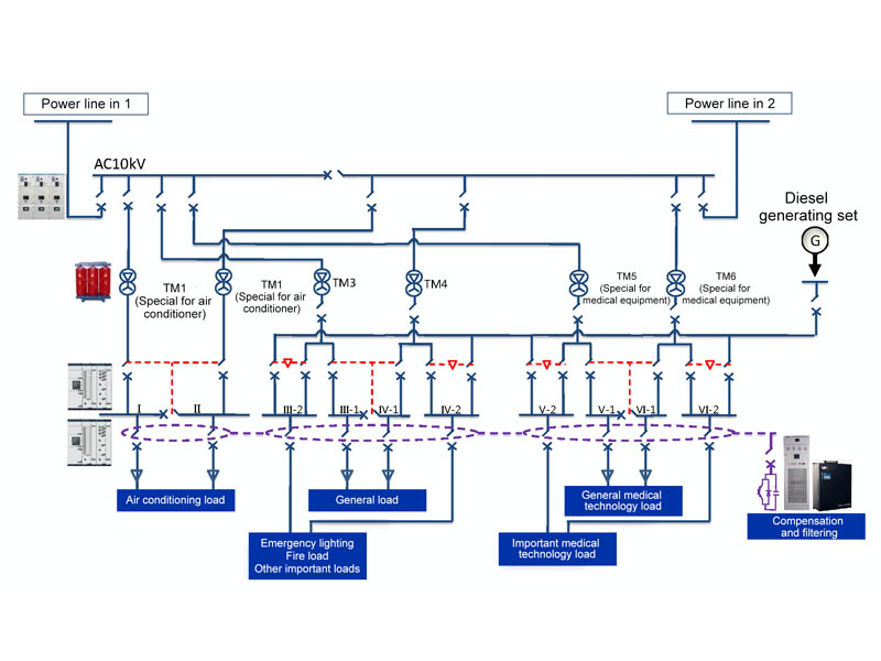
De acuerdo con la particularidad del sistema de distribución de energía del hospital, nuestra empresa ha diseñado un sistema de distribución de energía de alta confiabilidad y seguridad. Se pueden seleccionar gabinetes autorizados por Schneider o Siemens para gabinetes de distribución de energía de media y baja tensión; se pueden seleccionar cajas de interruptores de alimentación duales de alta confiabilidad para lugares médicos especiales, como áreas de operación, etc.; para equipos médicos de precisión, donde los requisitos de calidad de energía son particularmente altos, se pueden usar. El dispositivo de filtro activo montado en la pared con función de filtrado perfecta ahorra espacio y también es conveniente para su posterior transformación y expansión.
Características y ventajas
1. Alta confiabilidad, alta seguridad y alta coordinación
Proporcionar conjuntos completos de aparamenta autorizados por Siemens y Schneider para garantizar la alta confiabilidad, alta seguridad y alta coordinación del sistema de suministro de energía.
2. Calidad de energía perfecta
Proporciona un dispositivo de filtro activo y una caja de interruptor de alimentación dual para garantizar la sostenibilidad y seguridad del suministro de energía para lugares médicos especiales e instrumentos de precisión.
KYN28, MNS, dispositivo de filtro de potencia activo
XXXXXXX